Dieser Beitrag wurde bereits 5 mal editiert, zuletzt von »360pano« (28. Februar 2011, 19:16)
Dieser Beitrag wurde bereits 1 mal editiert, zuletzt von »360pano« (28. Februar 2011, 19:11)
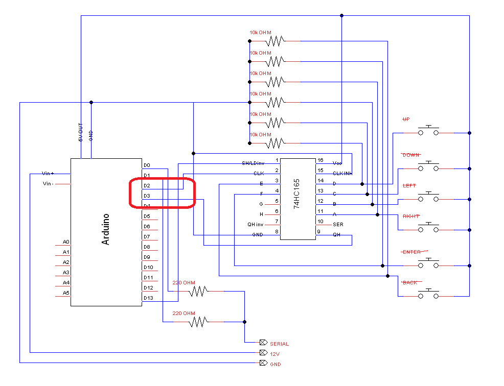
Mich stört am meisten, das man einen Laptop oder Nokia Handheld benötigt für die Steuerung.
Vorallem möchte ich meinen Arduino zu einem multifunktionalem Kamerahelfer ausbauen und da ist die Merlin Ansteuerung nur ein kleiner Teil.
Vorallem vertraue ich der Bluetoothverbindung nicht. Was passiert hier sollte die Verbindung abbrechen oder irgendwas.
Weiterhin kann ich mit dem Arduino dann HDR-Panoramen erstellen, ohne die Bracketing-Funktion der Kamera nutzen zu müssen.
Zitat
Weiterhin kann ich mit dem Arduino dann HDR-Panoramen erstellen, ohne die Bracketing-Funktion der Kamera nutzen zu müssen.
Wenn man aber mehr als 3 Aufnahmen möchte muss man dies "extern" lösen. Wie z.B. mit Promote Control.
.Welches ist die kürzestmögliche Belichtungszeit, die Du erzeugen kannst? Nach meiner Erfahrung ist die Zeit durch die Kamera begrenzt. Bei meiner Sony ist das etwa 1/15 oder 1/20 Sekunde. Die theoretisch kürzeste Zeit wäre die Blitzsynchronzeit, weil alle kürzeren Zeiten nicht mit voll geöffnetem Verschluss arbeiten.
Zitat von »gloob«
.... Über die Bulbfunktion der Kamera kann ich auch so einflüss auf die Belichtungsdauer nehmen....
Da brauchts kein USB, keinen PC und kein extra Tool.

© 2006-2025